n 试剂盒简介
动物源性生物材料残留 DNA 提取试剂盒(磁珠法)用于各种动物源性生物材料样品中的微量动物源 DNA 的提取纯化。本试剂盒适用于多种类型生物材料(如生物修复膜、生物补片、脱细胞基质等),有效提取纯化微量的 DNA,可用于 DNA 荧光染料法或 qPCR方法检测。
本试剂盒可以根据以下内容进行手动操作,也可以通过 rHCDpurify®实现样品的自动处理。在 rHCDpurify®中已内置相应处理程序,参照 rHCDpurify®的说明书只需一键操作即可完成前处理。

50 Extractions。
规定储存条件下 24 个月,具体详见试剂盒标签。
Ø 无水乙醇(分析纯)
Ø 100%异丙醇(分析纯)
Ø PCR 八联管或 96 孔板,相应管盖或覆膜
Ø 1000 μL,200 μL,100 μL,10 μL 无菌低吸附滤芯枪头
Ø 1.5 mL 无菌低吸附离心管
Ø 迷你离心机
Ø 天平(0.0001 g)
Ø 磁性分离架和 rHCDpurify® 前处理系统
Ø 漩涡震荡器
Ø 恒温水浴锅
Ø 1000 μL,200 μL,100 μL,10 μL 移液枪
Ø 荧光酶标仪或定量 PCR 仪
Ø 96 孔微孔板混匀仪
n 实验操作流程
Ø 在新开启的洗涤液 A 中加入 20 mL 的无水乙醇。
Ø 在干净的试剂瓶中用无水乙醇和灭菌超纯水配制 70%乙醇溶液 50 mL,标记为洗涤液 B。
Ø 配制后的洗涤液应密封,室温保存,防止乙醇挥发。每次实验前需预先完成以下工作:
Ø 准备好 100%的异丙醇。
Ø 单份样品所需的蛋白酶 K 消化液的准备:
20 μL 蛋白酶 K + 100 μL 蛋白酶 K 缓冲液 + 80 μL DEPC 水
蛋白酶 K 使用量参照样品消化情况可酌情增加。
按照上述单份样品的消化液用量和样品数,计算和配制本次实验所需的蛋白酶 K 消化液总体积。
使用前若发现蛋白酶 K 缓冲液出现结晶或沉淀,应 37 ℃水浴,待完全溶解后,震荡混匀。
蛋白酶 K 消化的完全程度会影响 DNA 的回收检测。
Ø 单份样品所需的工作结合液的准备:
如果提取的 DNA 使用 Picogreen 染料法进行检测,工作结合液中不加酵母 tRNA。
按照上述单份样品的工作结合液用量和样品数,计算和配制本次实验所需的工作结合液总体积。
使用前若发现结合液出现结晶或沉淀,应 37 ℃水浴,待完全溶解后,震荡混匀。
Ø 样品平行处理:为了确保结果的准确性,可每个待测样品设置 3 个平行样品进行 DNA 提取处理和检测。
Ø 阴性质控(NCS):每次实验中都需要设置一个 NCS 作为空白样品,NCS 与其他待测样品一起进行处理,以检验在样品处理过程中是否存在交叉污染或环境污染。以 1×PBS 作为阴性质控。
Ø 加标回收(ERC):用 ERC 来评估 DNA 提取的效率、回收率和准确度,并可用 ERC 来评估验证分析方法和系统性能。对具体样品的 DNA 加标量设定在其无加标测试值的 2-10 倍为宜。建议针对样品进行预测试,初步确认样品中 DNA 残留量,以选择合适的取样量,也可作为后续设定加标量的依据。为了确保结果的准确性,每个待测样品可设置 3 个平行加标样品进行 DNA提取和检测。
后续说明书中待测样品设置以:1 份未加标样品+1 份加标样品+1 份备用样品(基于损耗设置)共 3 份样品来进行设置。称量和消化液加入量都需3 倍于单份样品的量。
如每个待测样品的未加标样品和加标样品都设置平行样品,所需样品数应为 N+M+1,其中 N 为未加标样品数,M 为加标样品数,1 为损耗。称量和消化液加入量都需 N+M+1 倍于单份样品的量。
1. 每个待检测样品准确称量 3 倍于单份样品的称样量并记录,剪成尽量小的碎片后放入同一管 1.5 mL DNase-free 无菌离心管中。
单份样品的称样量可由预测试结果确定。从样品检测值尽量接近方法上限或位于方法线性范围内为宜。
对于经交联剂处理过不易被酶类消化的样品,则充分匀浆后放入 1.5 mL DNase-free 无菌离心管中。
对于湿润性样品,取与待验组相同重量样品,并记录湿重,完全干燥至恒重后计算含水量计算干重,用于后续结果计算。
2. 加入 3 份蛋白酶 K 消化液振荡混匀后,56 ℃水浴 1 小时(样品完全融解,无肉眼可见颗粒)。
(一)操作过程(手工操作)

1. 从水浴中取出样品,涡旋混匀后分出 2 份,每份 200 μL,剩余样品舍弃,1份作为样品组,1 份作为加标回收组,根据预实验加入合适的加标量。
2. 加入工作结合液,振荡混匀。
3. 快速离心 10 秒后在每份样品混合物中分别加入 200 μL 异丙醇,30 μL 磁珠。
磁珠使用前应在漩涡振荡器充分振荡 5 秒。
如果样品较多,每次加入磁珠过程中应再次充分震荡混匀磁珠,以保证每次加入的磁珠量的一致性。
4. 将装有全部混合物的离心管置于漩涡震荡器上振荡 5 分钟,快速离心 10 秒后静置于磁性分离架上。
快速离心的目的在于将附着在离心管盖和壁上的混合物甩至管底。
5. 待溶液澄清,磁珠完全分离后,用枪头小心移去上清。
等待磁珠完全分离的时间约为 3-5 分钟。
去除上清时枪头避免搅动磁珠,避免磁珠同上清一起被去除。
1. 从磁性分离架上取下含有磁珠的离心管,加入 700 μL 洗涤液 A,振荡 10 秒使磁珠和洗涤液 A 混匀;快速离心 10 秒后,将离心管重置于磁性分离架上。待溶液澄清,磁珠完全分离后,用枪头移去上清液,完成第 1 次磁珠洗涤。
2. 从磁性分离架上取下含有磁珠的离心管,加入 700 μL 洗涤液 B,振荡 40 秒使磁珠和洗涤液 B 混匀;快速离心 10 秒后,将离心管重置于磁性分离架上。待溶液澄清,磁珠完全分离后,用枪头移去上清液,完成第 2 次磁珠洗涤。
3. 为保证液体充分移除,可将离心管再次快速离心 10 秒,置于磁性分离架上,待磁珠完全分离后,用 10 μL 枪头小心的将残余液体吸除干净。
去除上清时枪头避免搅动磁珠,避免磁珠同上清一起被去除。
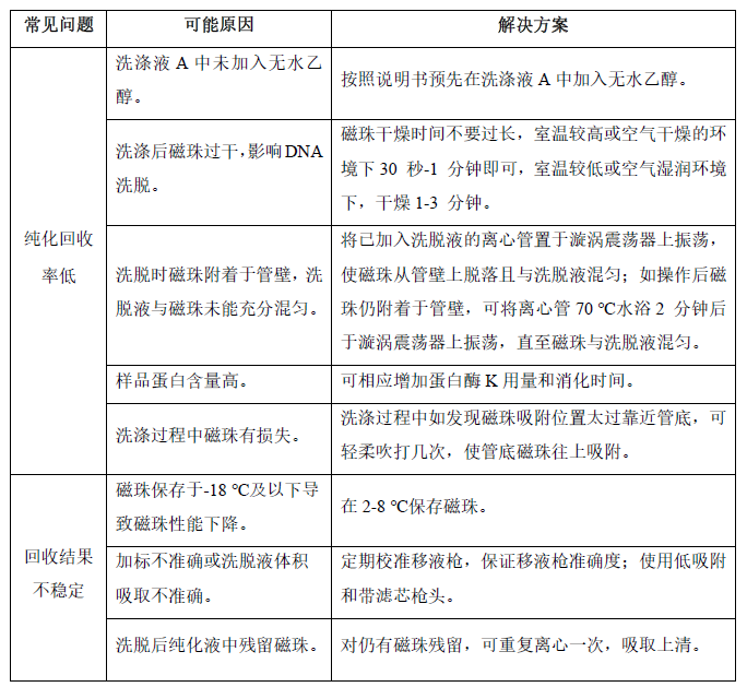
4. 从磁性分离架上取下离心管,打开管盖在室温下干燥 30 秒-3 分钟,除去残留的乙醇。
干燥时间不可过长,室温较高或空气干燥的环境下可以适当缩短干燥时间,残留乙醇会影响下一步的检测反应。
1. 沿离心管壁加入100-150 μL 70 ℃预热的洗脱液,用漩涡振荡器轻微振荡5 秒使磁珠和洗脱液混匀,70 ℃水浴 7 分钟,水浴过程中可再次振荡混匀 2-3 次。
振荡后需将残留于管壁上的磁珠和洗脱液轻甩至管底。
振荡至管盖上的磁珠和洗脱液需快速离心后重新震荡混匀。
2. 孵育完成后,将离心管高速离心 1 分钟,然后静置于磁性分离架上,待磁珠分离后,用枪头小心转移溶液到干净的离心管中。
3. 将上一步获得的离心管快速离心 10 秒,然后静置于磁性分离架上,待磁珠分离后,用枪头再次转移溶液到干净离心管,所得即为样品纯化液。
收集洗脱液时,应将离心管内溶液转移完全,离心管内不得残留液体,否则将影响样品检测的准确性。
若样品残留较高,可用洗脱液将纯化液进行适当稀释,使其检测值落在标曲范围以内。

按照下述 96 深孔板排布预先加入相应溶液:

其中:
第 1 或 7 列:工作结合液 209.2 μL/孔,异丙醇 200 μL/孔,消化后的全部样品
第 2 或 8 列:洗涤液 A 700 μL/孔
第 3 或 9 列:洗涤液 B 700 μL/孔
第 4 或 10 列:磁珠 30 μL/孔
第 5 或 11 列:洗脱液 150 μL/孔
样品可在其他试剂全部加完后再加。
1. 电源键打开—点击“登录”输入账号及密码—进入主界面。
2. 75%酒精棉球擦拭仪器内壁—点击“紫外灯”—选择“15 分钟”。
此步骤可在提取准备操作之前进行。
3. 将加好样的 96 深孔板放入仪器中固定位置,并把塑料套管插入磁头对应位置。
4. 点击“运行”—选择“rHCD-193”程序—扫描试剂盒上二维码—仪器运行。
5. 程序结束,发出“嘀嘀”声,立即取出深孔板,将样品纯化液全部转移到新的离心管内。
1. 建议将实验室内部进行分区,分为阴性区(阴性对照样品处理、PCR 试剂的配制、阴性模板加样)、阳性区(样品操作)、扩增区等,做好明显的标识。每个区域配备独立的设备、试剂及耗材,不得交叉使用。实验试剂、待测样品、PCR 产物应分开存放,不应放于同处。减少在实验区内不必要的走动,以降低污染发生概率。
2. 实验开始前确保实验室环境温度不低于 22 ℃。
3. 实验过程中选择最合适尺寸的手套并及时更换,在不同实验区域或进行模板操作后都应更换实验服、口罩、帽子及手套,以避免不同实验区域交叉污染。
4. 装有试剂的离心管在打开之前应先瞬时离心,将管壁及管盖上的液体离至管底,降低污染手套或移液枪的风险;谨慎开关反应管,防止管内液体溅出或形成气溶胶导致污染。
5. 使用过的枪头及废液必须经过消毒液浸泡消毒后,在远离实验室的场所丢弃或统一处理。
6. PCR 扩增完成后,需戴上一次性手套将 PCR 管取出,观察管盖是否紧闭,管壁有否破裂,确保产物没有外漏,之后丢弃在指定处,严禁开盖。
7. 在磁性分离架上分离磁珠时,过程中可缓慢旋转离心管,加速磁珠聚集。
8. DNA 洗涤和洗脱操作时,每次振荡混匀后,都应该瞬时离心,以保证没有磁珠或液体附着于离心管盖或管壁上。
9. 在去除乙醇干燥时,观察磁珠状态,勿让磁珠太干,以免洗脱时不完全溶解。
10. 请尽量在完成样品纯化处理当天进行后续的 DNA 检测,以保证检测结果的准确性。
11. rHCDpurify 程序启动前,检查 96 深孔板和套管是否固定好。
12. rHCDpurify 仪器工作前及完成后需要紫外灭菌至少 15 分钟,并使用 75%酒精棉球将仪器内壁擦拭干净。且两次提取实验间隔至少为 30 分钟。
13. rHCDpurify 程序运行完毕后,需立即取出 96 深孔板并将洗脱液转移至新的离心管。 96 深孔板第 5 或第 11 列壁上可能会出现冷凝水珠,该现象不会影响提取效果,只需将底部洗脱液转移出来即可,且保证多于 40 μL,确保检测时所需。

修订日期:2023 年 05 月 18 日
生效日期:2023 年 06 月 01 日